网站首页
关于紫卿
通知公告
新闻动态
规章制度
社区风采
联系我们
当前位置:
首页
通知公告
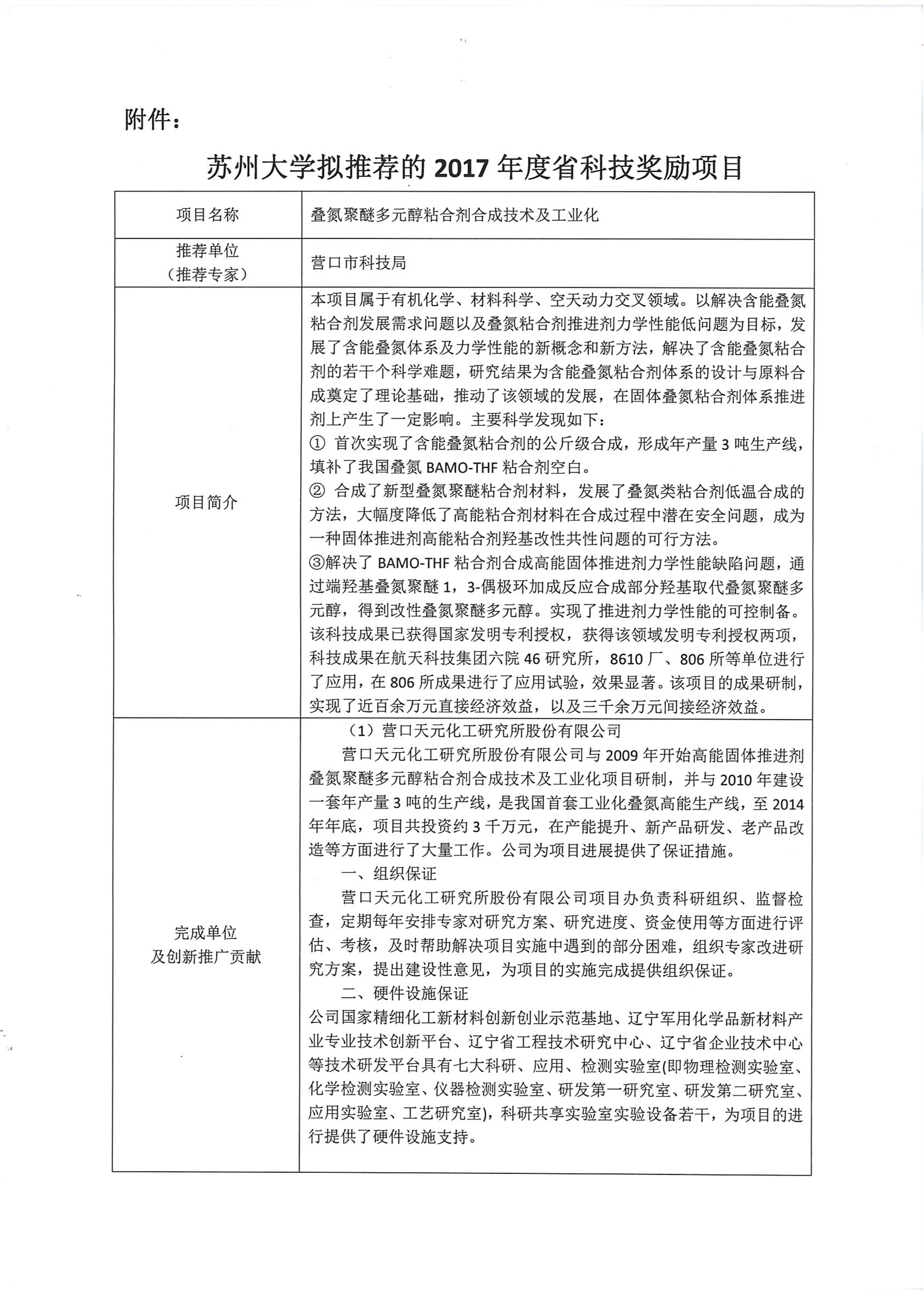
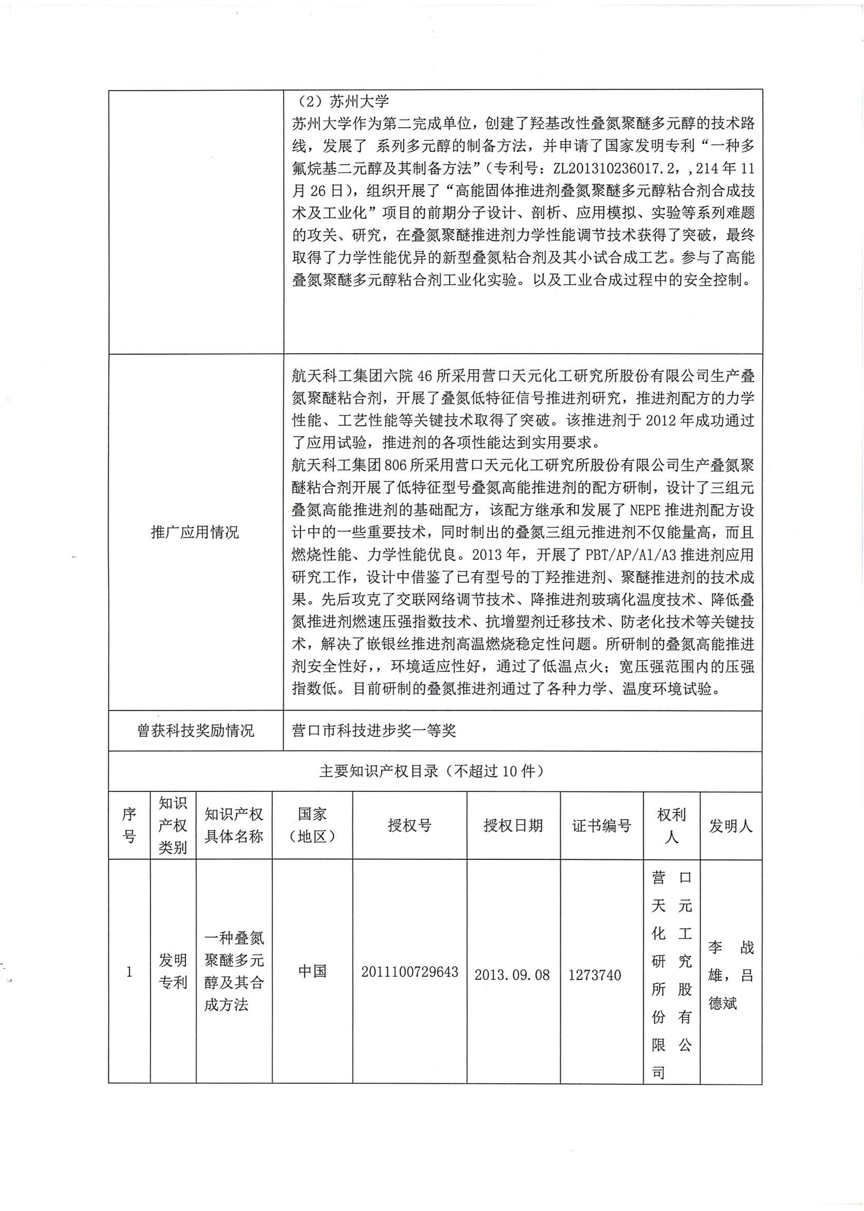
苏州大学推荐2017年度辽宁省科技奖励项目公示
时间:2017-04-14 作者: